加盟合作0797-8226395
旅游咨询0797-8226395
网站首页
关于我们
旅游线路
周边游
国内游
出境游
定制旅游
江西地接
游学中心
国内研学
海外游学
营地教育
冬夏令营
成功案例
加盟国旅
联系我们
导航
首页
关于我们
旅游线路
+
周边游
国内游
出境游
定制旅游
江西地接
游学中心
+
国内研学
海外游学
营地教育
冬夏令营
成功案例
加盟国旅
联系我们
当前位置:
首页
>
旅游线路
>
国内游
>
新疆
返回上一页
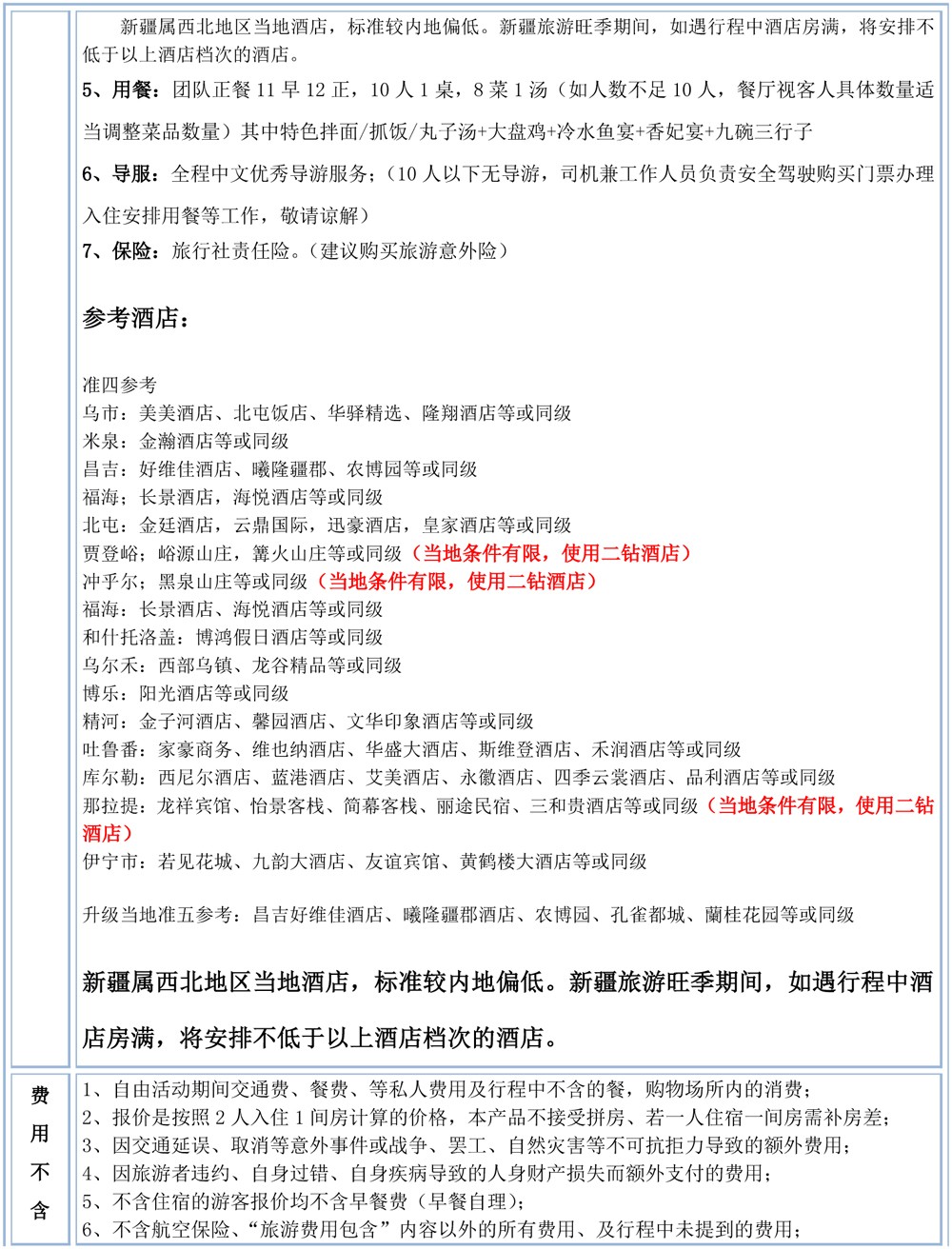
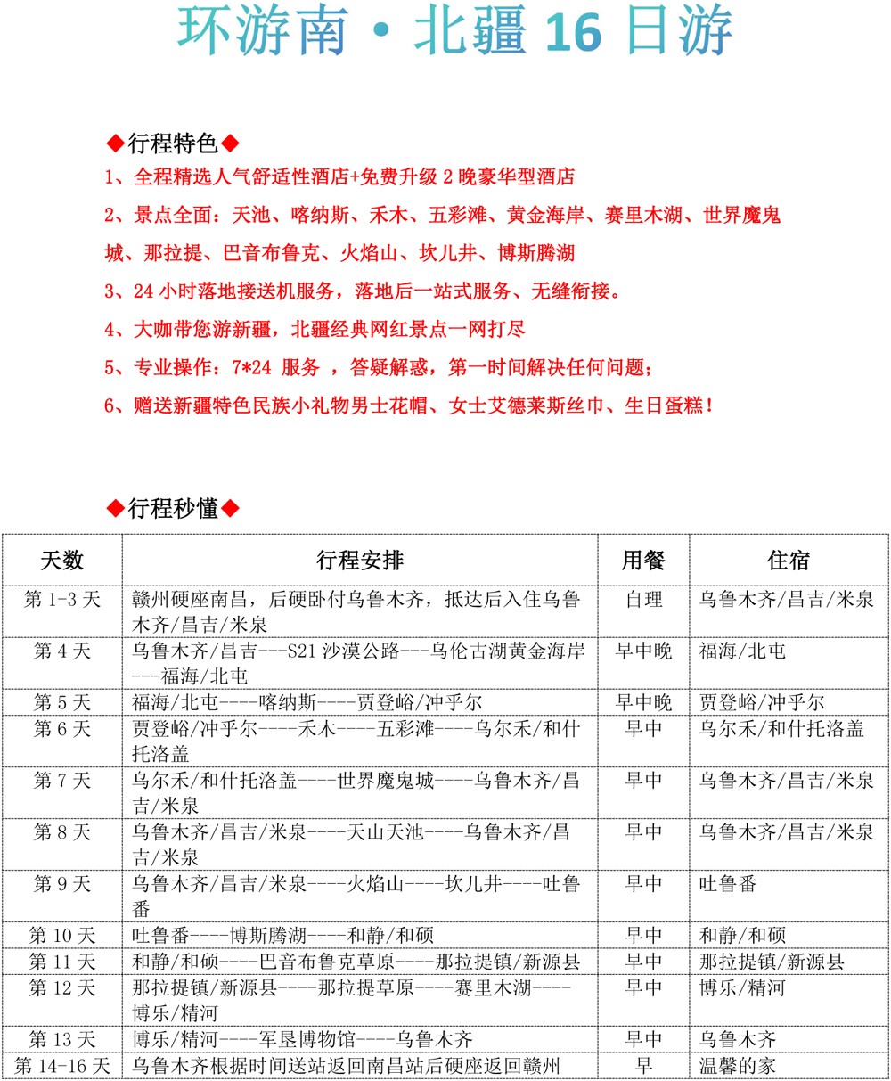
环游南北疆双卧16日游(赣州起止)--4100元
¥4100.00起/人
立即预订
行程安排
费用说明
预订须知
返回上一页