加盟合作0797-8226395
旅游咨询0797-8226395
网站首页
关于我们
旅游线路
周边游
国内游
出境游
定制旅游
江西地接
游学中心
国内研学
海外游学
营地教育
冬夏令营
成功案例
加盟国旅
联系我们
导航
首页
关于我们
旅游线路
+
周边游
国内游
出境游
定制旅游
江西地接
游学中心
+
国内研学
海外游学
营地教育
冬夏令营
成功案例
加盟国旅
联系我们
当前位置:
首页
>
旅游线路
>
出境游
>
美洲
返回上一页
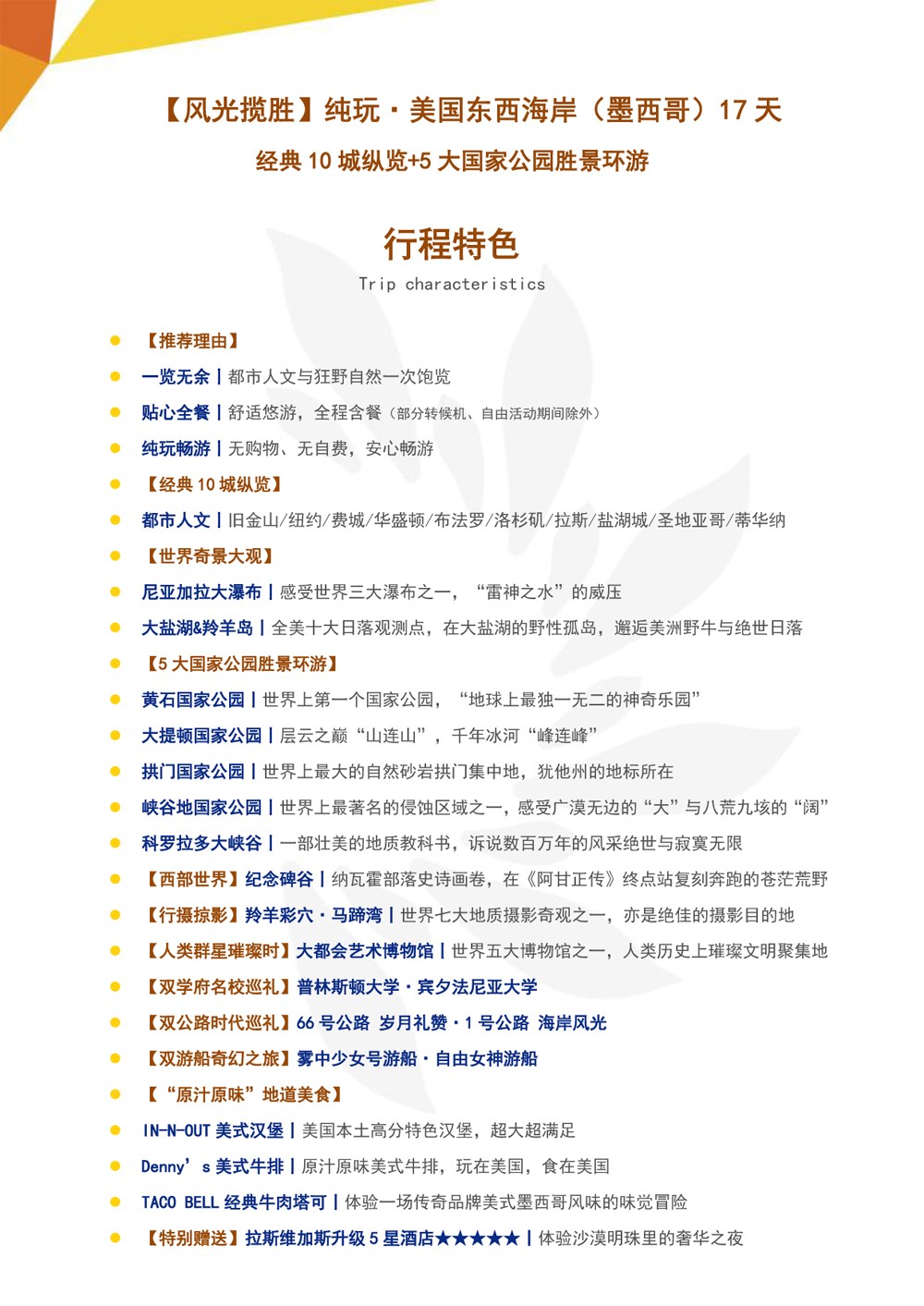
纯玩·美国东西海岸(墨西哥)17天-37999
¥37999.00起/人
立即预订
行程安排
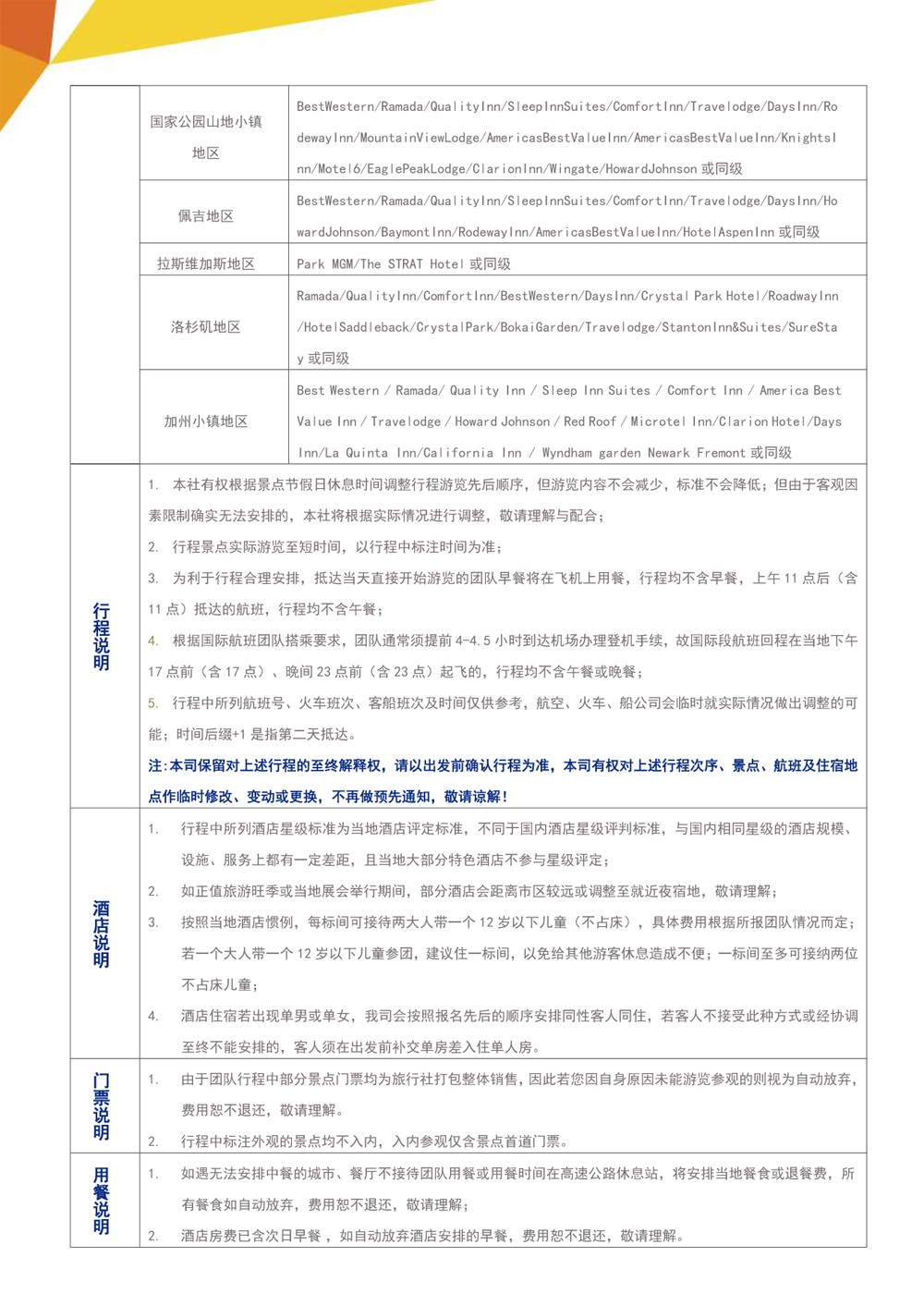
费用说明
预订须知
返回上一页